LOUISVILLE, Ky. (WDRB) -- Jefferson County Public Schools (JCPS) has identified which central office jobs are being cut and what positions will be in their place.

The district on Monday released the documents on Tuesday’s school board agenda. This includes organizational charts that shows which positions are being cut.

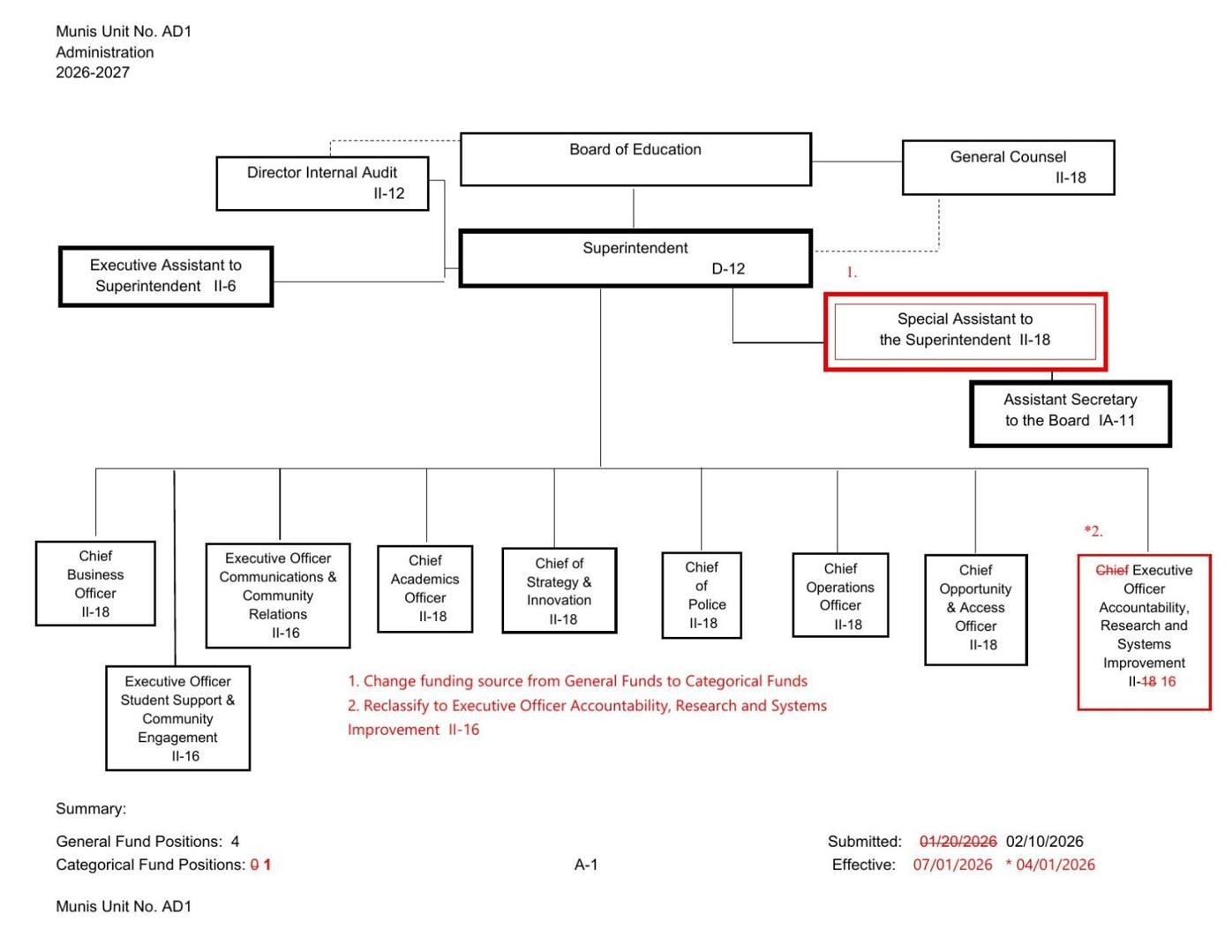
As of Monday night, all divisions have organizational charts published besides the operations, and schools divisions. The Exceptional Child Education division has withdrawn from having its reorganization voted on Tuesday. 

The roles are being eliminated as part of $142 million in proposed cuts across the district to address what is projected to be a $188 million shortfall in the 2026-27 budget.

The charts also show many new positions being added and others being reclassified with new titles and some have lower pay grades.

At a Jan. 20 budget meeting, Superintendent Dr. Brian Yearwood said each chief was directed to reduce half of their staff budget.

The district says that resulted in about 300 central office positions being eliminated, totaling roughly $44 million in projected savings.

JCPS will share more details about the job cuts at Tuesday’s school board meeting.

A JCPS board member told WDRB the board was expected to receive the organizational charts last Friday, but did not.

Instead, board members saw the documents at the same time as the public when they were posted online about 24 hours before the board is scheduled to vote on the cuts.

If approved, the changes would take effect July 1.

The full minutes can be viewed online.

You can view the organizational charts below:

Related Stories:

Search the latest JCPS salary database as some high-earning jobs are being cut

JCPS still hasn’t identified the 300 central office job cuts, details expected Tuesday

JCPS superintendent says 'nothing was clear' about budget deficit when he took office

State lawmakers file school finance transparency bill amid JCPS budget crisis

JCPS principals say they were excluded from budget cut process, warn classroom teachers will lose jobs

Board accepts draft budget, closes 2 JCPS elementary schools as part of $142M in cuts

Teacher cost-of-living allowance on the line in JCPS budget negotiations

JCPS revises $142M budget plan to cut mental health practitioners rather than instructional coaches

‘What are the kids going to do?' | JCPS budget plan includes $3M cut to school safety administrators

JCPS tweaks school closure plan ahead of pivotal board vote

Necessary change | JCPS board member explains classroom impact of proposed $142 million in cuts

JCPS plans more than $140 million in new staff, program cuts to close budget gap

Copyright 2026 WDRB Media. All Rights Reserved.